Snippy_Variants¶
Quick Facts¶
| Workflow Type | Applicable Kingdom | Last Known Changes | Command-line Compatibility | Workflow Level | Dockstore |
|---|---|---|---|---|---|
| Phylogenetic Construction | Bacteria, Mycotics, Viral | v2.3.0 | Yes | Sample-level | Snippy_Variants_PHB |
Snippy_Variants_PHB¶
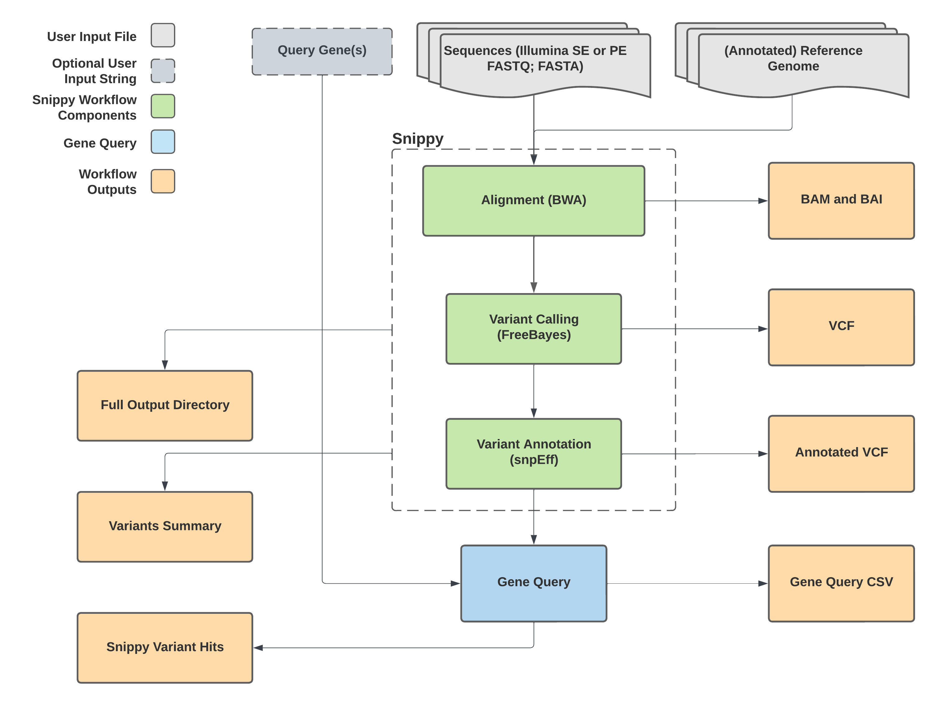
The Snippy_Variants workflow aligns single-end or paired-end reads (in FASTQ format), or assembled sequences (in FASTA format), against a reference genome, then identifies single-nucleotide polymorphisms (SNPs), multi-nucleotide polymorphisms (MNPs), and insertions/deletions (INDELs) across the alignment. If a GenBank file is used as the reference, mutations associated with user-specified query strings (e.g. genes of interest) can additionally be reported to the Terra data table.
Example Use Cases
- Finding mutations (SNPs, MNPs, and INDELs) in your own sample's reads relative to a reference, e.g. mutations in genes of phenotypic interest.
- Quality control: When undertaking quality control of sequenced isolates, it is difficult to identify contamination between multiple closely related genomes using the conventional approaches in TheiaProk (e.g. isolates from an outbreak or transmission cluster). Such contamination may be identified as allele heterogeneity at a significant number of genome positions.
Snippy_Variantsmay be used to identify these heterogeneous positions by aligning reads to the assembly of the same reads, or to a closely related reference genome and lowering the thresholds to call SNPs. - Assessing support for a mutation:
Snippy_Variantsproduces a BAM file of the reads aligned to the reference genome. This BAM file can be visualized in IGV (see Theiagen Office Hours recordings) to assess the position of a mutation in supporting reads, or if the assembly of the reads was used as a reference, the position in the contig.- Mutations that are only found at the ends of supporting reads may be an error of sequencing.
- Mutations found at the end of contigs may be assembly errors.
Inputs¶
- Single or paired-end reads resulting from Illumina or IonTorrent sequencing can be used. For single-end data, simply omit a value for
read2 - Assembled genomes can be used. Use the
assembly_fastainput and omitread1andread2 - The reference file should be in fasta (e.g.
.fa,.fasta) or full GenBank (.gbk) format. The mutations identified by Snippy_Variants are highly dependent on the choice of reference genome. Mutations cannot be identified in genomic regions that are present in your query sequence and not the reference.
Query String
The query string can be a gene or any other annotation that matches the GenBank file/output VCF EXACTLY
| Terra Task Name | Variable | Type | Description | Default Value | Terra Status |
|---|---|---|---|---|---|
| snippy_variants_wf | reference_genome_file | File | Reference genome (GenBank file or fasta) | Required | |
| snippy_variants_wf | samplename | String | The name of the sample being analyzed | Required | |
| snippy_gene_query | cpu | Int | Number of CPUs to allocate to the task | 8 | Optional |
| snippy_gene_query | disk_size | Int | Amount of storage (in GB) to allocate to the task | 100 | Optional |
| snippy_gene_query | docker | String | The Docker container to use for the task | us-docker.pkg.dev/general-theiagen/theiagen/terra-tools:2023-06-21 | Optional |
| snippy_gene_query | memory | Int | Amount of memory/RAM (in GB) to allocate to the task | 32 | Optional |
| snippy_variants | disk_size | Int | Amount of storage (in GB) to allocate to the task | 100 | Optional |
| snippy_variants_wf | assembly_fasta | File | The assembly file for your sample in FASTA format | Optional | |
| snippy_variants_wf | base_quality | Int | Minimum quality for a nucleotide to be used in variant calling | 13 | Optional |
| snippy_variants_wf | cpu | Int | Number of CPUs to allocate to the task | 8 | Optional |
| snippy_variants_wf | docker | String | The Docker container to use for the task | us-docker.pkg.dev/general-theiagen/staphb/snippy:4.6.0 | Optional |
| snippy_variants_wf | map_qual | Int | Minimum mapping quality to accept in variant calling | 60 | Optional |
| snippy_variants_wf | maxsoft | Int | Number of bases of alignment to soft-clip before discarding the alignment | 10 | Optional |
| snippy_variants_wf | memory | Int | Amount of memory/RAM (in GB) to allocate to the task | 32 | Optional |
| snippy_variants_wf | min_coverage | Int | Minimum read coverage of a position to identify a mutation | 10 | Optional |
| snippy_variants_wf | min_frac | Float | Minimum fraction of bases at a given position to identify a mutation | 0 | Optional |
| snippy_variants_wf | min_quality | Int | Minimum VCF variant call "quality" | 100 | Optional |
| snippy_variants_wf | query_gene | String | Comma-separated strings (e.g. gene names) in which to search for mutations to output to data table | Optional | |
| snippy_variants_wf | read1 | File | FASTQ file containing read1 sequences | Optional | |
| snippy_variants_wf | read2 | File | FASTQ file containing read2 sequences | Optional | |
| version_capture | docker | String | The Docker container to use for the task | us-docker.pkg.dev/general-theiagen/theiagen/alpine-plus-bash:3.20.0 | Optional |
| version_capture | timezone | String | Set the time zone to get an accurate date of analysis (uses UTC by default) | Optional |
Workflow Tasks¶
Snippy_Variants
Snippy_Variants¶
Snippy_Variants uses Snippy to align reads to the reference and call SNPs, MNPs and INDELs according to optional input parameters.
Optionally, if the user provides a value for query_gene, the variant file will be searched for any mutations in the specified regions or annotations. The query string MUST match the gene name or annotation as specified in the GenBank file and provided in the output variant file in the snippy_results column.
QC Metrics from Snippy_Variants
This task also extracts QC metrics from the Snippy output for each sample and saves them in per-sample TSV files (snippy_variants_qc_metrics). These per-sample QC metrics include the following columns:
- samplename: The name of the sample.
- reads_aligned_to_reference: The number of reads that aligned to the reference genome.
- total_reads: The total number of reads in the sample.
- percent_reads_aligned: The percentage of reads that aligned to the reference genome.
- variants_total: The total number of variants detected between the sample and the reference genome.
- percent_ref_coverage: The percentage of the reference genome covered by reads with a depth greater than or equal to the
min_coveragethreshold (default is 10). - #rname: Reference sequence name (e.g., chromosome or contig name).
- startpos: Starting position of the reference sequence.
- endpos: Ending position of the reference sequence.
- numreads: Number of reads covering the reference sequence.
- covbases: Number of bases with coverage.
- coverage: Percentage of the reference sequence covered (depth ≥ 1).
- meandepth: Mean depth of coverage over the reference sequence.
- meanbaseq: Mean base quality over the reference sequence.
- meanmapq: Mean mapping quality over the reference sequence.
Note that the last set of columns (#rname to meanmapq) may repeat for each chromosome or contig in the reference genome.
QC Metrics for Phylogenetic Analysis
These QC metrics provide valuable insights into the quality and coverage of your sequencing data relative to the reference genome. Monitoring these metrics can help identify samples with low coverage, poor alignment, or potential issues that may affect downstream analyses, and we recommend examining them before proceeding with phylogenetic analysis if performing Snippy_Variants and Snippy_Tree separately.
These per-sample QC metrics can also be combined into a single file (snippy_combined_qc_metrics) in downstream workflows, such as snippy_tree, providing an overview of QC metrics across all samples.
Snippy Variants Technical Details
| Links | |
|---|---|
| Task | task_snippy_variants.wdl task_snippy_gene_query.wdl |
| Software Source Code | Snippy on GitHub |
| Software Documentation | Snippy on GitHub |
Outputs¶
Visualize your outputs in IGV
Output bam/bai files may be visualized using IGV to manually assess read placement and SNP support.
Note on coverage calculations
The outputs from samtools coverage (found in the snippy_variants_coverage_tsv file) may differ from the snippy_variants_percent_ref_coverage due to different calculation methods. samtools coverage computes genome-wide coverage metrics (e.g., the proportion of bases covered at depth ≥ 1), while snippy_variants_percent_ref_coverage uses a user-defined minimum coverage threshold (default is 10), calculating the proportion of the reference genome with a depth greater than or equal to this threshold.
| Variable | Type | Description |
|---|---|---|
| snippy_variants_bai | File | Indexed bam file of the reads aligned to the reference |
| snippy_variants_bam | File | Bam file of reads aligned to the reference |
| snippy_variants_coverage_tsv | File | Coverage statistics TSV file output by the samtools coverage command, providing genome-wide metrics such as the proportion of bases covered (depth ≥ 1), mean depth, and other related statistics. |
| snippy_variants_docker | String | Docker image for snippy variants task |
| snippy_variants_gene_query_results | File | CSV file detailing results for mutations associated with the query strings specified by the user |
| snippy_variants_hits | String | A summary of mutations associated with the query strings specified by the user |
| snippy_variants_num_reads_aligned | Int | Number of reads that aligned to the reference genome as calculated by samtools view -c command |
| snippy_variants_num_variants | Int | Number of variants detected between sample and reference genome |
| snippy_variants_outdir_tarball | File | A compressed file containing the whole directory of snippy output files. This is used when running Snippy_Tree |
| snippy_variants_percent_reads_aligned | Float | Percentage of reads aligned to the reference genome |
| snippy_variants_percent_ref_coverage | Float | Proportion of the reference genome covered by reads with a depth greater than or equal to the min_coverage threshold (default is 10). |
| snippy_variants_qc_metrics | File | TSV file containing quality control metrics for the sample |
| snippy_variants_query | String | Query strings specified by the user when running the workflow |
| snippy_variants_query_check | String | Verification that query strings are found in the reference genome |
| snippy_variants_results | File | CSV file detailing results for all mutations identified relative to the reference |
| snippy_variants_summary | File | A summary TXT fie showing the number of mutations identified for each mutation type |
| snippy_variants_version | String | Version of Snippy used |
| snippy_variants_wf_version | String | Version of Snippy_Variants used |
